Chip One Stop - Shopping Site for Electronic Components and Semiconductors
Menu
Romania
Change
English
SELECT YOUR LANGUAGE
USD
SELECT YOUR CURRENCY FOR DISPLAY
About Preferential Rank / Discount

Current price of Item(s) have been applied below.
 


・Preferential Rank and Discount rate will be applied according to your usage of our web service.
・Discount is only applicable to orders from chip1stop web site.
・Discounts may not be applicable to all products and may be subject to MOQ.
・Please contact your representative for details of Preferential Rank.
・No other coupons may be used in conjunction with this discount.

MIKROE-3217
- Reference Design

1.General Description

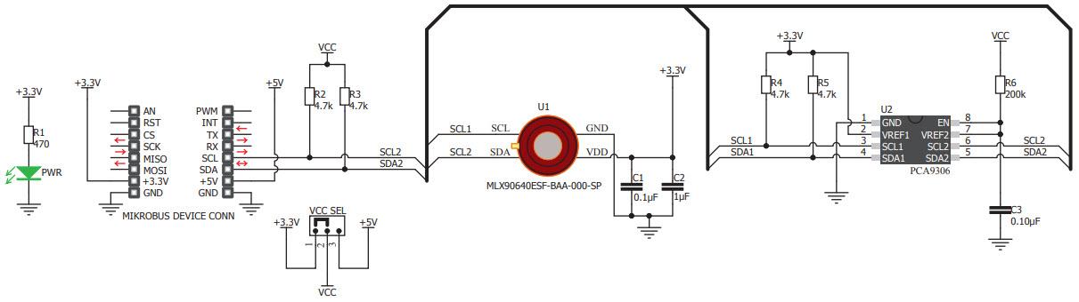
MIKROE-3217, IR Grid 3 Click Board is a thermal imaging sensor. It has an array of 768 very sensitive, factory calibrated IR elements (pixels), arranged in 32 rows of 24 pixels, each measuring an object temperature up to 300 degree-C within its local Field of View (FOV). The MLX90640-BAA IR sensor used on this Click board has only four pins and it is mounted inside of the industry standard TO39 package. The Click board comes as a fully tested and approved prototype, making it a reliable device ready to use on the development board. The full package also includes the mikroSDK software and a library with all the functions


2.SPECIFICATIONS

Manufacturer Categories Application

MikroElektronika
Sensors Measurement and Monitoring
Added to BOM.
Add to BOM

Existing BOM

New BOM

Various Information Downloads

BOM Information